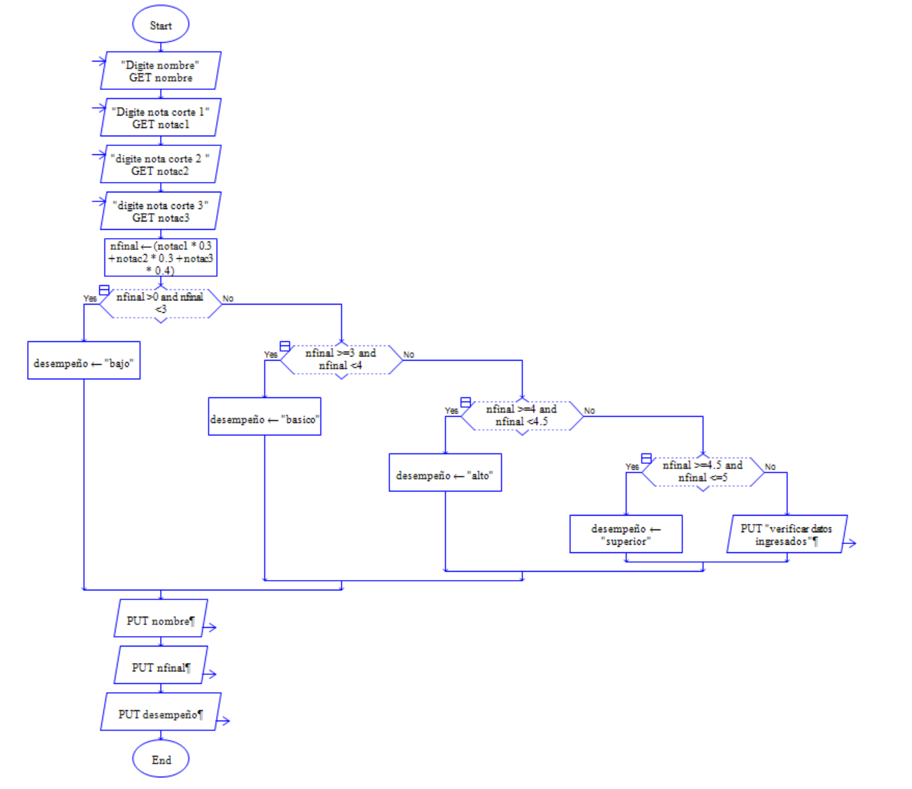
Realizar un algoritmo que permita obtener el nombre del estudiante y la nota definitiva de la asignatura de algoritmos teniendo en cuenta las notas de los tres periodos o cortes (corte1 =30%, corte 2=30% corte 3 =40%). Finalmente se debe indicar el desempeño del estudiante teniendo en cuenta la nota final

Solución: Para resolver el algoritmo es necesario conocer el nombre del estudiante y la nota de cada corte.
Análisis

Prueba de escritorio
Prueba 1

Prueba 2

Pseudocodigo

Diagrama de flujo

Diagrama N/S

Simulador
Pseint
Dfd